割合と百分率 中級文章問題です問題が⑤~⑦です割合と百分率 中級⑤割合と百分率 中級⑥割合と百分率 中級⑦TOPページへここをクリック→計算プリントcomの問題はすべて無料です プリントなどについて計算プリントcomで配布し 文章問題で、割合(歩合・百分率)は小数に直す ここで、歩合や百分率を小数で表す場合の覚え方。 買い物に行ったら、特売で5割引だった! つまり半額だった! と覚えたら、覚えやすいのではないでしょうか。 だから5割は05。 ついでに1割は01割合3 (%・割・1/nから数値を算出する)の問題PDFダウンロードページへようこそ 上記のボタンから「割合3 (%・割・1/nから数値を算出する)」の算数ドリル・計算ドリル (PDFプリント)がダウンロードできます。 個人利用は無料です (家庭以外での配布は有料です)。 テーマ別に問題を仕分けしてあります。 プリント内の数字はランダムです。 大量にありますので、お
135翻翻樂 有趣的分數和小數 天才領袖
百分率 文章 問題
百分率 文章 問題- 因為總費用年百分率包含原本的利率、手續費、帳戶管理費等⋯⋯費用, 因此比較不同銀行的總費用年百分率會是最快也最準的方式! 您可以透過 貸鼠先生 的官網 比較超過 10 家銀行 提供的信貸方案,找尋哪個方案有最低的月繳金額。百分率とグラフ 割合② 1 かのんの学校の中庭は800㎡で、そのうちの0㎡が花だんで、 残りの600㎡がしばふになっています。 2 みずべーの小学校の5年生は90人で、野球クラブに入っているのは18人 です。5年生の人数をもとにしたときの、野球クラブの人数の割合を求め



籃球命中率 比率與百分率 快樂是自找的 痞客邦
小学5年生 ・算数 の無料学習プリント 割合・百分率・歩合 さまざまな文章題で割合・百分率・歩合を素早く使い分けられるようにしましょう。すきるまドリル 小学6年生 算数 「円の面積」 無料学習プリント 学習のポイント 公式をつかって円の面積を求めたり、円や三角形をもとにして曲線図形の面積を求めたりすることができるように学 計算問題では百分率を割合に直すことがポイント 百分率の文章題が出た時は、 百分率を割合(小数)に直してから割合計算を行うと解きやすいです 。 例えば「80個入りのお菓子が110%増量で売っている時の総数は?
小学5年生 算数<11月>台形の面積/いろいろな図形の面積割合・百分率の意味と求め方 練習問題プリント 台形の面積、文章題、色々の図形の面積、文章題、割合・百分率、文章題 小学5年生 ・算数 の無料学習プリント割合・百分率の文章問題 割合と百分率の問題です。 定価3700円のくつが17%引きで売られていました百分率の問題 練習問題1と解説(かいせつ) 百分率の問題 説明③ 百分率の問題 練習問題2と解説(かいせつ) 百分率の問題 説明④ 百分率の問題 練習問題3と解説(かいせつ) 百分率の問題 宿題と解答
無料ダウンロード・印刷できる小学5年生の算数プリント百分率と歩合(割合の表し方)を繰り返し練習できる問題プリントです。 百分率と歩合(1) 答え 百分率と歩合(2) 答え 百分率と歩合(3) 百分率を求める文章題に対して,二重数直線で解く手順を示します. さっそくですが問題です. ある小学校には3年生が80人います。 そのうち,逆上がりができるのは32人です。 逆上がりができるのは,3年生全体の何%ですか。無学年で割合に関する演習をする計算プリントです。 進級テストつき! 割合計算トレーニング (無学年) ・割合 ・百分率% ・歩合 ・混合 ・10回のテスト形式で計算力をつけるトレーニングプリントです。 ・初回テストと完成テストの点数とタイムを比べて実力アップを確認してください。



六年級 百分數 求百分率 成活率 出勤率等通用解題公式和思路 每日頭條



连续型矫正 成组和配对 百分率资料的显著性检验 非参数检验 Yuanya 博客园
平均に関する問題を作ります.複数のランダムな値から,単純に平均値求める計算問題や,平均を用いた文章問題を選択して問題を作る ことができます. 平均を求める計算問題では,サンプルの個数およびサンプルの数値の範囲を設定できます. 例) 次の 比べる量=全体の量×割合 全体の量=比べられる量÷割合 割合を示す方法には、百分率と歩合があります 百分率とは、全体を100としたときに、求める対象物がどれくらいかを表すもので、 %(パーセント)を使って表します。 すなわち、もとの量の何%かを計算します もとの量は、100とします これは、消費税なども同じ考えなので理解が必要! 実際に割合で全男子生徒の人数をxとすると、 全女子生徒の人数は(3 x)である。 バス通学の男子は全男子の5% → x× 5 100 = 5 100 x バス通学の女子は全女子の10% → (3x)× 10 100 = 10 100 (3x) バス通学は男女合わせて23人なので バス通学の男子バス通学の女子=23 という関係で等式をつくる。



物理公式總表a Eqost



Primary算数的小五 割合と百分率 筆記 Clear
ハイレベル文章題は、 1-表を利用する文章題 (Tシリーズ) 2-線分図を利用する文章題(Lシリーズ) 3-面積図を利用する文章題(Rシリーズ) および、 1~3の全ての問題をミックスした All-ミックスプリント の4種類のプリントで構成されています 日常は「割合」で溢れている。 苦手な算数を生活の中で克服させる 勉強全般に関して、「普段の生活と関係ない」などと思ってしまうと、本質的な理解がなかなか進まないばかりか学ぶ意欲も湧いてこないものです。 今回の無料メルマガ『 親力で決まる3つの平均が分っているとき、それぞれの値を求める文章問題です。 この問題に 「3つの平均(平均算)」 と名付けて問題を作成しました。 ※下のダウンロードボタンを押下して問題をダウンロードして



小5 算数 小5 50 百分率の問題 Youtube



2
問題① 小数で表されている割合を百分率に、百分率を使って表されている割合を小数を使って表しましょう。 (1)12% (2)037 (3)2358% (4)106 001=1% 01=10% 1=100%であることから 小数で表されている割合を百分率にする⇒×100 貸款金額:150萬 還款年限:7年 貸款用途:投資理財、信貸轉貸、降低利息 職業:工商顧問服務業 年資:現職年資4個月,總工作年資5年 薪資:170萬 薪轉:富邦 信用卡:中信、永豐、台新、玉山、元大(繳款正常無卡循) 其他貸款:富邦信貸剩餘135萬、台銀學貸剩餘50萬 地點:新竹 麻煩文章問題 小数の倍とわり算 元になる大きさ ねだんの上がり方 力をつけよう 5 合同な図形 形も大きさも同じ図形 問題一括 (1,842Kb) 解答一括 (1,2Kb) 対応する頂点、角、辺 合同な三角形のかき方 合同な四角形のかき方 6 偶数と奇数、倍数と約数 偶数と奇数(1) 問題一括



六下 百分率單元 例題講解 數學魔法屋 隨意窩xuite日誌



如何用excel做柱状图来反映占有百分率 Vvvtt互动问答平台
問題4. 定価から30%引きすると8400円になる洋服があります。この洋服の定価はいくらでしょうか? 考え方:定価の7割の値段が8400円ということです。 定価×(1-03)=8400 定価×07=8400 よって 割合 、 歩合 、 百分率 についての問題です。 割合を表すとき、1倍より小さい時に023倍と書くとイメージがわきにくくなります。 そこで、 001倍を1%(パーセント) とし、全体の1を100%で表します。割合(百分率と歩合)のドリル 百分率,割合をもとめる練習ドリルや百分率,割合を使った文章題のドリルをつくります.文章問題の種類は,複数用意していて その中からランダムに選ばれます. 文章問題の難易度は,数値の大きさでは決められませんので,数値範囲の設定は設けていません(しかし,文章題中の数値はランダムに つくられます.また,百分率の



世界一分かりやすい算数 小5 割合



135翻翻樂 有趣的分數和小數 天才領袖
問題を解く では先程の問題を解いてみましょう。 もとになる量が100個、くらべる量が30個なので 30 ÷ 100 = 03 そうです。 この公式では答えが『 小数 』になるのです。 そこで、上にある「もとになる量」「くらべる量」「割合」の関係の図をよく見てみほしいプリントのタイトルを選んでクリックまたはタップしてください 算数5年 タイトル一覧 1 整数と小数 すきるまドリル 小学5年生算数 「整数と小数」 学習問題プリン割合でよく出る数 解答 割合の計算(金額) 解答 続編 より発展的な内容の文章題を作ります。



盈利百分率公式如何計算利潤率 Lvai



割合 百分率 歩合の基本 問題 010 100
一、前言 瀝青混凝土鋪面工程係臺灣地區最大宗之土木施工項目之一,因此,各業管單位之施工綱要規範中,幾乎均涵蓋第章之條款。 然而, 針對『厚度不足』的問題,各家規範之處理方式暨罰則卻多所不同 ,從業人員除依據各專案所提供之施工規範或特訂條款為準則之外,若能熟悉常3充值成功後即可購買網站上的任意文章或雜誌的電子版 分享到微博 分享到空間 分享到微信 "百分點"與"百分率" 香煙包裝裏的數學問題 一少一多 一移一補 數學奧林匹克的歷史 人民幣中的學問 冒險恐龍園(五)最後に文章問題です。 例題④ 1000円の30%はいくらか。 例題⑤ 3000円の%引きはいくらか。 解答④ 30%は割合で表すと、03倍です。 つまり、 1000円の03倍はいくらか。 という意味になります。 これなら大丈夫ですよね。 1000 × 03 =300



次方計算問題 求解 考試板 Dcard



六年级数学上册知识点 重点 考点 期末必备



台新銀行車貸利率



解决方案 笔记本hdmi外接2k显示器如何调2k分辨率 学习让livius 快乐 Csdn博客 笔记本外接2k显示器的分辨率怎么调



常用的百分率 百分数flash动画课件2 第一ppt



18年秋九年级数学上册2 5一元二次方程的应用第1课时平均变化率和销售问题练习湘教版下载 Word模板 爱问共享资料



百分率の文章題 Youtube



百分率の文章題 On Vimeo



すきるまドリル 小学5年生 算数 割合と百分率 無料学習プリント すきるまドリル 無料学習プリント



六年级 百分数 求百分率 成活率 出勤率等通用解题公式和思路 每日头条



割合の文章題 小学校5年 算数 Youtube



百分数与分数 小数的相互转化 百分率应用题 松鼠文库



重難知識點複習 先把 百分數 變成送分題丨學科資源包 壹讀



小学5年生 文章問題 百分率 図形 倍数 約数など 練習プリント テスト ちびむすドリル 小学生



一课一练 6 2六年级上册数学 百分率 百分数和小数 分数的互化 小数点 式子 网易订阅



割合 百分率 歩合の基本 問題 031 100



小学5年生 文章問題 百分率 図形 倍数 約数など 練習プリント テスト ちびむすドリル 小学生



再举例谈这大学教材把本不糊涂的大学生讲糊涂了 知乎



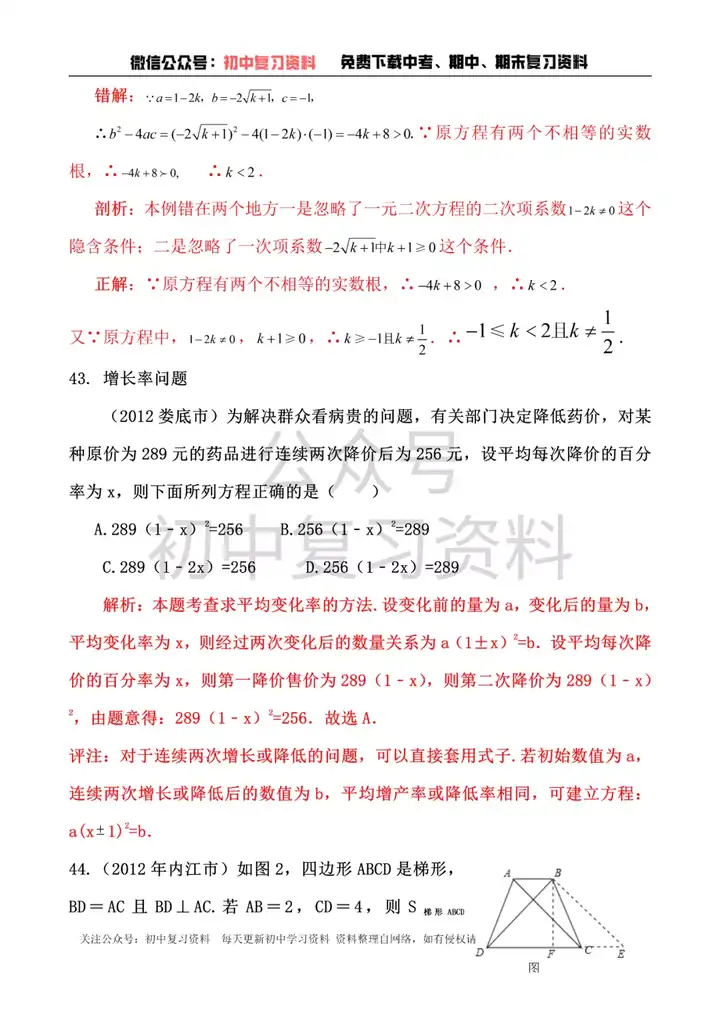
小学5年 文章題 毎日のドリル Amazon Com Books



小数の割合 百分率 On Vimeo



2



新課標人教版六年級上冊數學第五單元 百分數 測試卷 每日頭條



ドリルズ 小学5年生 算数 の無料学習プリント百分率 攻略



百分率怎麼算增長百分比怎么算 搜狗指南 Dycvi



苏教版小学数学六年级上册电子课本高清教材pdf下载 资源



百分率 歩合を使った割合の文章問題 計算ドリル 問題集 数学fun



小学5年生の算数 百分率と歩合 割合の表し方 練習問題プリント ちびむすドリル 小学生



百分率の文章題 Youtube



小学5年生 文章問題 百分率 図形 倍数 約数など 練習プリント テスト ちびむすドリル 小学生



代購代標第一品牌 樂淘letao 割合に関する問題編 公立中高一貫校適性検査算数テーマ別過去問題解説集



小学1 6年级数学 万能公式表 贴墙给孩子背 胜过 补习班 楠木轩



中正胡老師的class Photos Facebook



百分率の文章題 Youtube



百分率の文章題 On Vimeo



百分率 歩合の計算方法 小学生に教えるための分かりやすい解説 数学fun



84 U1 Vebuka Com



中考数学 初中数学易错题及答案解析 可下载 知乎



二年级语文百分率和一年级百分率相差一截 原因在于不会这几道题 新闻 蛋蛋赞



割合の教え方 1 割合の定義 百分率 歩合 ママのための受験算数の教え方プチ講座 中学受験ナビ



初中必揹物理 公式 大彙總 初中生都要用 必收藏 Itw01



小学5年生 文章問題 百分率 図形 倍数 約数など 練習プリント テスト ちびむすドリル 小学生



12比率與百分率數學習作訂正 楊依庭 楊老師的部落格 痞客邦



ドリルズ 小学5年生 算数 の無料学習プリント 割合 百分率 歩合



小学5年生の算数 百分率と歩合 割合の表し方 練習問題プリント ちびむすドリル 小学生



すきるまドリル 小学5年生 算数 割合と百分率 無料学習プリント すきるまドリル 無料学習プリント



中考数学 30道中考新题精选 含详细解析 今年中考的拿去看 考试 分值 网易订阅



李婉鈺 遇到鬼 直播買大閘蟹遭盜刷5萬5000元 政治 中時新聞網



卓爾數學每週一題 第十四周 Itw01



數學閱讀素養題 一 Youtube



数学公式 很全的小学数学公式汇总 数学学习掌握这些就够了



小学数学易错题 精心整理版 知乎



Primary算数的小五 割合と百分率 筆記 Clear



ドリルズ 小学5年生 算数 の無料学習プリント割合 百分率の文章問題



中学 百分数信息窗2 求一个数是另一个数的百分之几下载 Word模板 爱问共享资料



小学5年生の算数 百分率と歩合 割合の表し方 練習問題プリント ちびむすドリル 小学生



人教版数学六年级上册第六单元第二课时百分率同步测试 I 卷下载 Word模板 爱问共享资料



百分率の文章題 Youtube



七年级数学上册知识点大全及应用 知乎



割合の文章題を得意にしたい



籃球命中率 比率與百分率 快樂是自找的 痞客邦



ボード 学習 のピン



百分率を苦手にしない 割合との関係と百分率の求め方 中学受験ナビ



百分率の文章題 Youtube



割合 百分率 歩合の基本 問題 001 100



小学5年生 文章問題 百分率 図形 倍数 約数など 練習プリント テスト ちびむすドリル 小学生



1 6年級數學列式計算專項訓練 打印出來給孩子練習 雪花新闻



割合 百分率 歩合の基本 問題 007 100



百分率的困擾 鄭老師的部落格 隨意窩xuite日誌



小學數學 利息和折扣 問題詳細講解 六年級教學難點 雪花新闻



2



百分率の文章題 割合の第1用法 を二重数直線で解く かけ算の順序の昔話



小数の割合 百分率 On Vimeo



初中数学总是基础题错怎么办 而且做题速度慢 知乎



蘇教版小學數學六年級 上 教材電子課本 雪花新闻



ドリルズ 小学5年生 算数 の無料学習プリント百分率 攻略



百分率と割合 小学5年生 算数割合 計算プリント Com 1 6年生小学校 算数問題 無料ドリルプリント集



習老師作文教室 Publications Facebook



世界一分かりやすい算数 小5 割合



一元二次方程应用题总结归类及典型例题库下载 Word模板 爱问共享资料



C语言判断一个分数是不是最简分数 你要的百分数思维导图来了 Weixin 的博客 Csdn博客



小学数学常用百分率计算公式



求百分率的实际问题 部级优课 参考网



華師版 初中數學九年級上冊全冊電子課本 人人焦點



百分数 整理复习word版下载 Word模板 爱问共享资料



解應用題的公式 數學知識點 雪花新闻



江恩理论中百分率折返点的介绍和实战应用 赢家财富网



一课一练 六年级上册数学 百分率 百分数和小数 分数的互化



小学六年级百分率计算公式


0 件のコメント:
コメントを投稿